双重间谍杨恒均和他的导师
·方舟子·
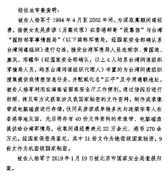
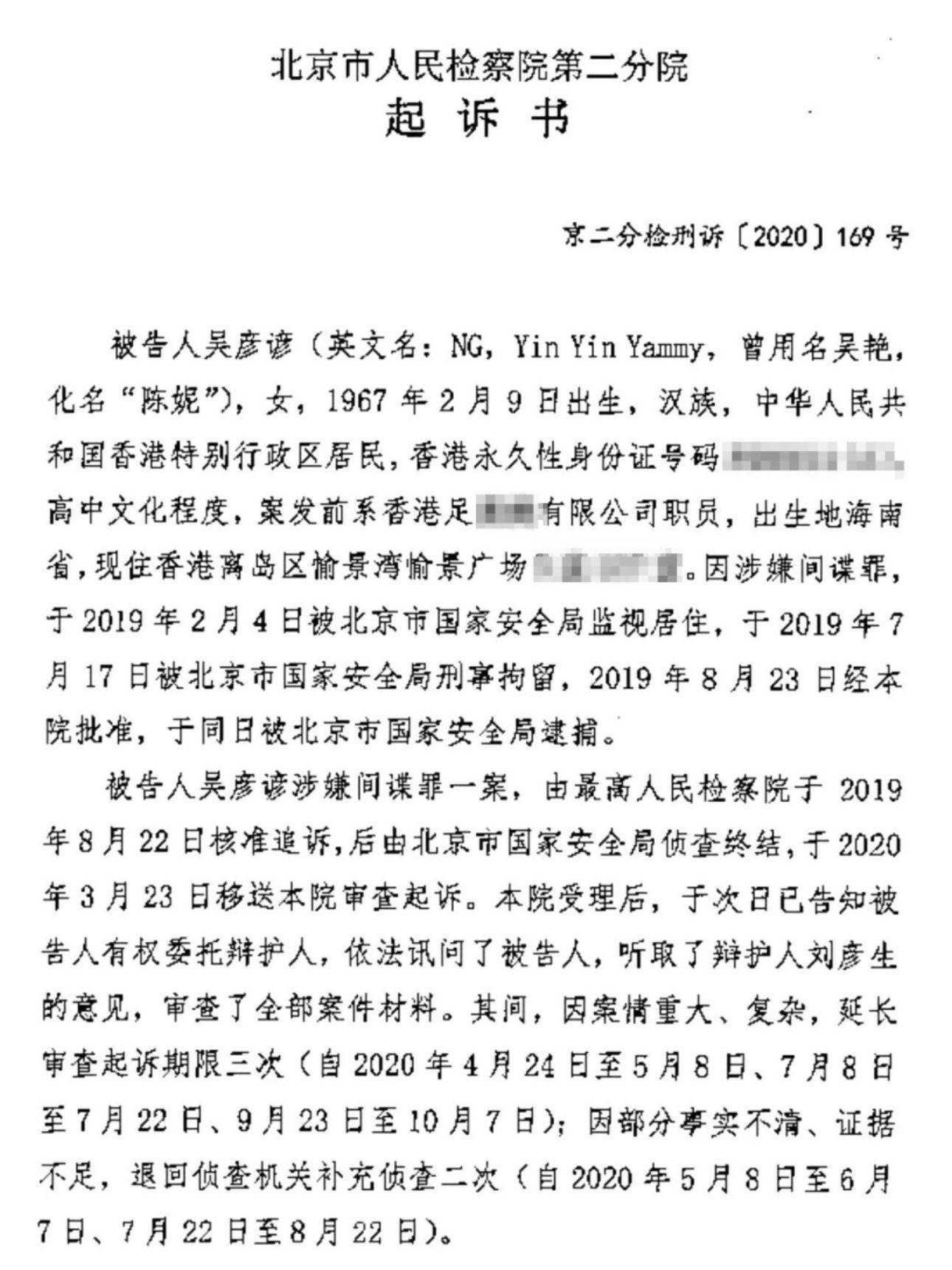
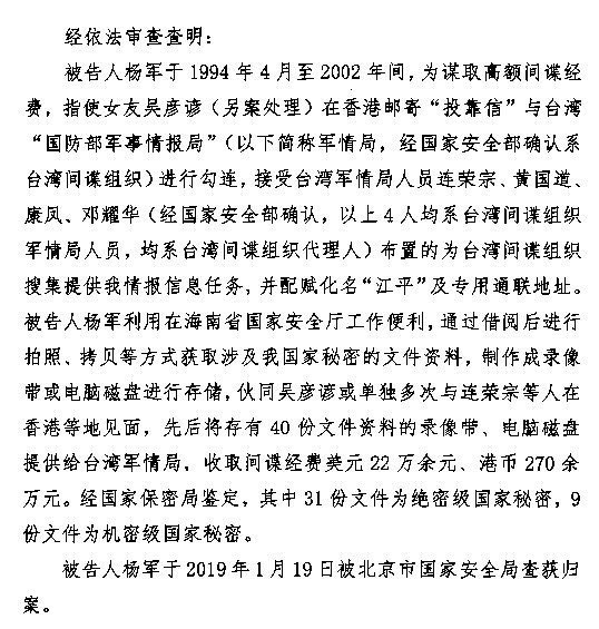
有人把北京检察院2020年起诉杨恒均犯有间谍罪的起诉书送上了网,不是全文,只有两页。从这两页可以知道,杨恒均被指控于1994年~2002年在海南国安局任职期间,通过他在香港的女朋友吴彦谚跟台湾军情局间谍联系,总共向台湾出卖了40份情报。经过国家保密局鉴定,其中有31份绝密情报、9份机密情报,获利22万美元和270万港币。杨恒均当时在香港的女友吴彦谚也同时被另案起诉,是不是也已判刑、判了多重不知道。起诉吴彦谚的起诉书也有一页被送上网,我们从中知道吴彦谚是从香港被抓回去的。她工作的公司是“香港足康健有限公司”,我查了一下,那就是一家洗脚店。
起诉书是谁送上网的呢?间谍案的起诉书是不公开的,手上有起诉书的只有政府、被告家属和律师,但因为是保密的案子,所以被告家属和律师都会被交代不能公开。杨恒均刚刚被起诉时,他的家属和律师都说看到了起诉书,但不能公开,所以他们没有胆把起诉书送上网。即使匿名送上网,在中国也很容易查出来,被追究起来很严重,他们应该没有这个胆。而且,吴彦谚的起诉书也同时被送上了网,杨恒均的家属和律师手上应该不会有吴彦谚的起诉书。手上同时有两个案子起诉书的就只有中国政府,所以很可能是中国政府的人把这两份起诉书送上了网。
送上网的不是全文,只有两页或一页,杨恒均的家属和律师没必要只送一页、两页,完全可以把全文都送上网。只送一页、两页表明送上网的一方不想让人们很详细地了解这个案子,只希望大家知道一个大概,细节不能公开。有这个顾虑的应该也是政府。
不管怎样,如果起诉书的指控是真的,那么杨恒均的确可以算是一名双面间谍。因为他那时的本职工作就是中国国安部的间谍,同时很长时间又将情报出卖给台湾,当然属于双面间谍。




